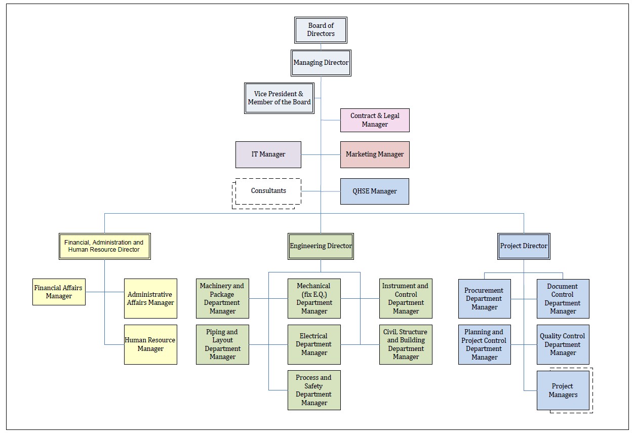
Organization Chart

Contact Us

Head Office

Tel: (+98 ) 21 88554169-88554131-88554172

Email address:  info@ndec.ir

Address: No 74, Nahid Alley, Mirzaye shirazi St, Tehran, Iran

Fax: +98 (21)

Postal Code: 1595745114